江苏省环境科学学会
首页
学会介绍
党建工作
学术交流
科技服务
科学普及
科技赛事
平台建设
首页
学会介绍
党建工作
学术交流
科技服务
科学普及
科技赛事
平台建设
当前位置:
首页
>
学会要闻
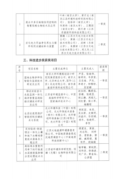
关于2025年江苏省环境科学学会环境保护科学技术奖评审结果的公示
【字体:
大
中
小
】
打印本页
分享:
发布时间:2025-10-24
来源:江苏省环境科学学会
江苏省环境科学学会